同样一个问题,换一种问法,AI的回答质量能从"勉强及格"跳到"超出预期"。秘密不在于你用了什么魔法咒语,而在于你有没有给AI一个清晰的结构。
前两篇文章,我们认识了Markdown,也学会了7个核心符号。但如果你以为Markdown只是用来"看懂AI回答"的,那就太小看它了。
今天这篇是整个系列最核心的一篇。我要告诉你一个被大多数中文用户忽略的事实:Markdown是目前公认最好的AI提示词组织格式,没有之一。
这不是我说的,是OpenAI自己说的
2025年,OpenAI发布了GPT-4.1的官方提示词工程指南。在"如何组织提示词"这一节,原文的建议是:推荐从Markdown开始。
无独有偶,一篇发表在arXiv上的学术论文做了严格对比实验:在复杂问答任务中,用Markdown格式组织的提示词,让GPT-4的准确率达到了81.2%,而用JSON格式只有73.9%。另一项基准测试更夸张——合理的格式化最高可以让大模型性能提升500%。
为什么会这样?原因在上一篇提过:大模型的训练语料中有海量的GitHub文档和技术文章,这些内容几乎全是Markdown格式。对AI来说,Markdown就是它最熟悉的"母语"。你用它的母语跟它沟通,它当然理解得更准、执行得更好。
先看一个对比:大白话 vs 结构化
假设你想让AI帮你写一封催款邮件。
大白话版本:
帮我写一封催款邮件,客户叫张总,欠了我们15万,已经逾期30天了,语气要专业但不能太生硬,最好能给个付款期限。
AI会给你一个还行的结果,但可能语气拿不准,格式也不一定满意。
Markdown结构化版本:
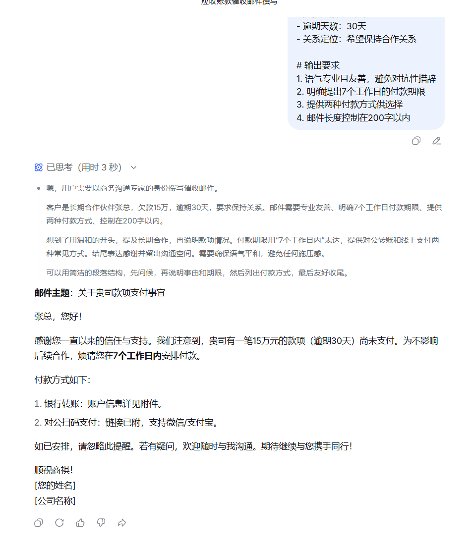
# 角色你是一名经验丰富的商务沟通专家
# 任务撰写一封应收账款催收邮件
# 背景信息
- 客户:张总(长期合作伙伴)
- 欠款金额:15万元
- 逾期天数:30天
- 关系定位:希望保持合作关系
# 输出要求
1. 语气专业且友善,避免对抗性措辞
2. 明确提出7个工作日的付款期限
3. 提供两种付款方式供选择
4. 邮件长度控制在200字以内


Deepseek对比图如上所示。你会发现,第二种写法的AI回复明显更精准:语气恰到好处,所有要求都被执行了,甚至连你没想到的细节它都帮你考虑了。
差别在哪?不是信息量的差别,两个版本说的是同一件事。差别在于结构。井号标题把你的指令分成了清晰的区域,AI能准确理解每一块信息的作用。
黄金四区法:一个通用的提问框架
上面那个例子用到的就是我总结的"黄金四区法"。任何一个AI提问,都可以用四个Markdown标题分区来组织:
第一区:角色。 用# 角色告诉AI它应该以什么身份回答。这不是装腔作势,而是在帮AI激活特定领域的知识。“你是一名儿科医生"和"你是一名营养师”,面对同一个问题,AI调用的知识库完全不同。
第二区:任务。 用# 任务一句话说清楚你要什么。关键是具体。"写一篇文章"太模糊,"写一篇800字的公众号文章,主题是职场新人如何管理时间"就很明确。
第三区:背景。 用# 背景信息提供相关上下文。用短横线列表列出关键信息,比如目标读者是谁、有什么限制条件、之前尝试过什么方案。AI不会读心术,你给的背景越充分,它的回答越贴合你的实际情况。
第四区:输出要求。 用# 输出要求加编号列表,精确控制AI回答的格式、长度、风格和结构。这一区很多人会忘记,但它恰恰是拉开差距的关键。
四个区不一定每次都用全。简单问题用"任务+输出要求"两个区就够了,复杂任务才需要四区齐上。灵活使用,不要教条。
三个进阶技巧,让你的提问更专业
掌握了黄金四区法,你已经超过了90%的AI用户。下面三个技巧,能帮你处理更复杂的场景。
技巧一:用编号列表写多步指令。 当你的任务有先后顺序时,一定要用编号列表而不是无序列表。编号暗示了"先做第一步,再做第二步"的执行逻辑,AI会严格按顺序来。
技巧二:用代码块指定输出模板。 如果你对输出格式有精确要求,把模板放在代码块里。AI看到代码块中的格式,会像填表一样严格按模板输出,不会自作主张改结构。
技巧三:用引用块包裹待分析的原文。 上一篇讲过,引用块能帮AI区分"你的指令"和"需要处理的素材"。当你要AI分析一段文字、翻译一段内容或者改写一封邮件时,把原文放在引用块里,AI的理解准确率会大幅提升。
一个值得关注的中国框架:LangGPT
如果你觉得黄金四区法还不够用,推荐了解一下LangGPT。这是中国研究者开发的结构化提示词设计框架,在GitHub上已经获得了超过11000个星标,还有arXiv论文验证其效果。
它的思路和黄金四区法一脉相承,但分区更细致:用# Role定义角色,## Skills列出技能,## Workflow描述工作流程,## Constraints设定约束条件。适合需要反复使用的复杂提示词场景,比如你想搭建一个专属的AI写作助手或者客服机器人。
有兴趣的朋友可以在GitHub上搜索LangGPT,文档是中文的,非程序员也能看懂。
今天的核心收获
回顾一下今天最重要的三个认知:第一,用Markdown组织提示词不是可选项,而是OpenAI官方推荐的最佳实践;第二,黄金四区法(角色、任务、背景、输出要求)是一个通用框架,简单问题用两区,复杂问题用四区;第三,编号列表控制步骤、代码块锁定格式、引用块隔离素材,这三个进阶技巧能应对大多数复杂场景。
从今天开始,试着用结构化的方式跟AI对话。你会发现,AI没有变,变的是你提问的方式——而结果会截然不同。
下一篇,我们解决一个每天都有人抱怨的问题:AI生成的内容复制到Word、公众号就格式全乱,到底怎么办?我会给你一套覆盖所有场景的终极解决方案。
「Markdown x AI」系列文章:
第1篇 DeepSeek回答里的那些奇怪符号,其实是你的超能力
第5篇 Markdown+AI写公众号:从选题到发布的完整工作流
这是「Markdown x AI」系列的第3篇。关注我,解锁AI时代的效率密码。
